2020年从普通高校毕业生中直接招收士官网上报名已于5月15日开始,热诚欢迎广大高校毕业生踊跃报名,并尽量在6月30日前完成网上报名。
招收对象
普通高等学校全日制应届、往届毕业生,优先招收应届毕业生,所学专业符合2020年直招士官专业范围。男性,未婚,年龄24周岁以内(1996年1月1日以后出生)。
招收普通高等学校应届毕业生,所在高校和所学专业已开展职业技能鉴定的,应当取得国家颁发的中级以上职业资格证书
招收专业
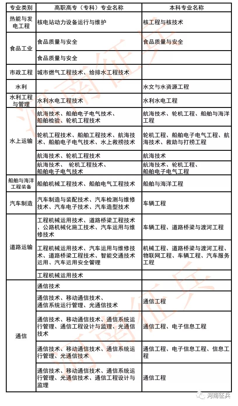
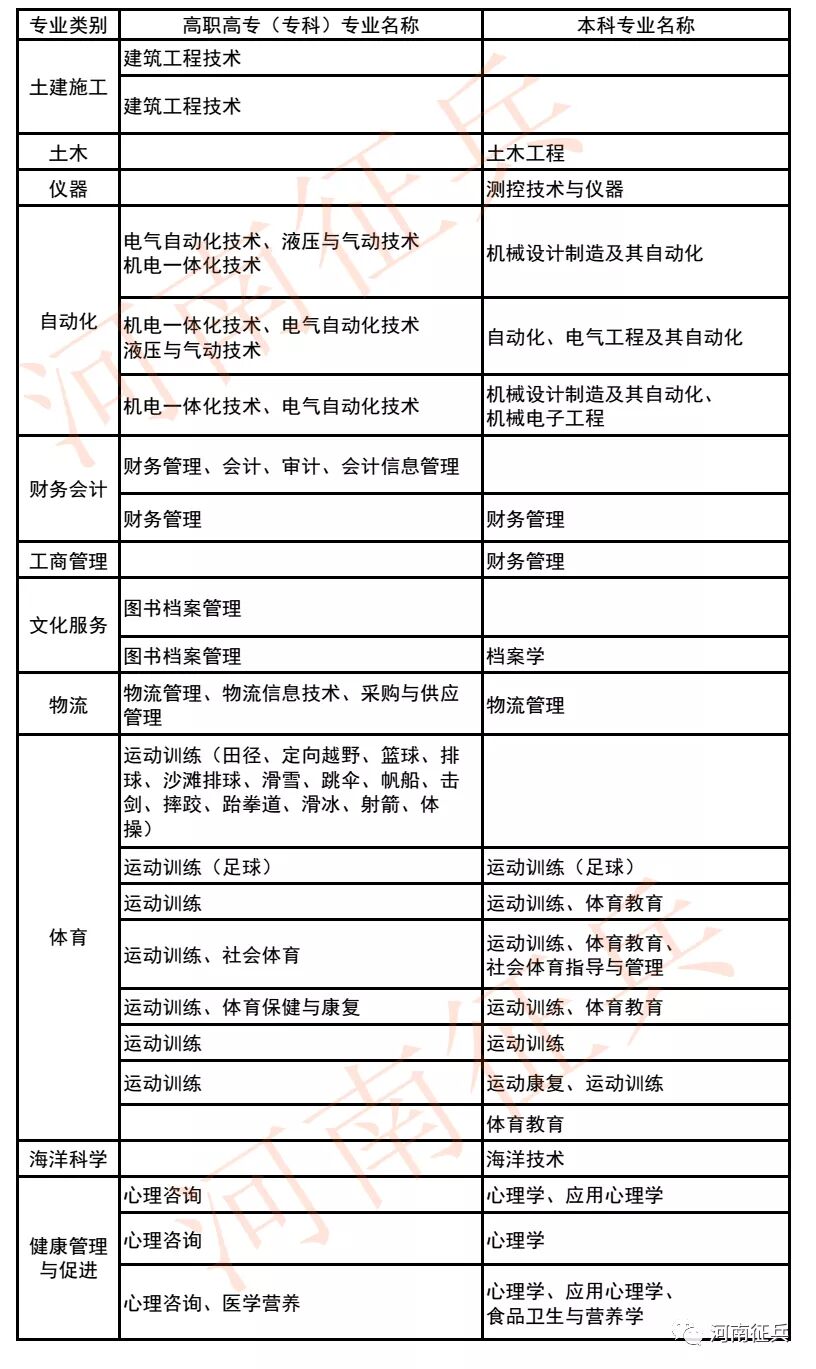
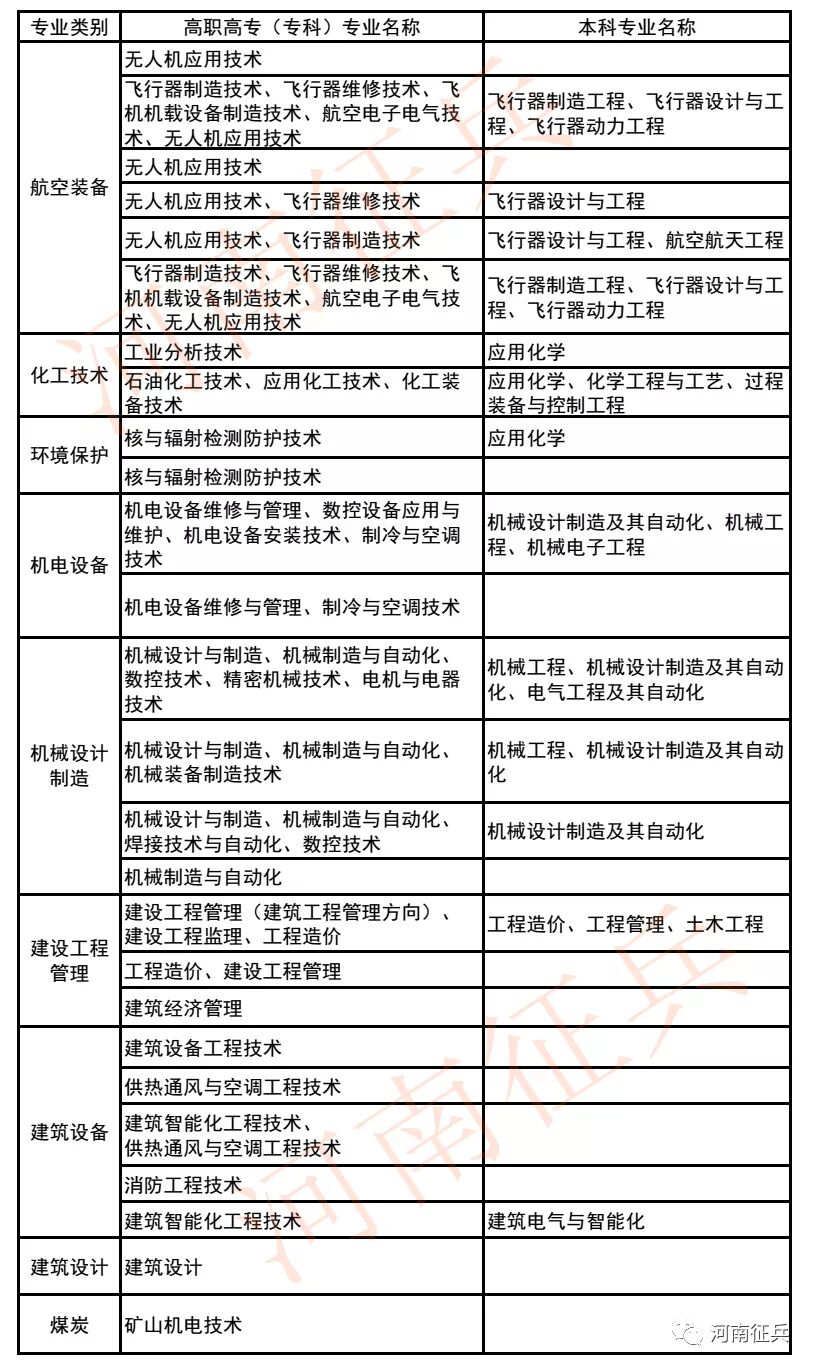
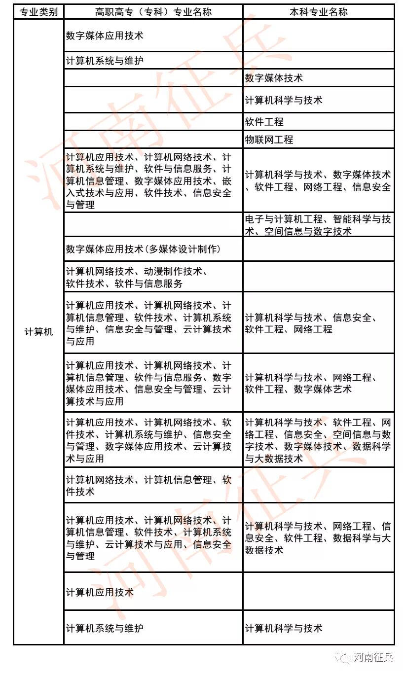
2020年,直招士官涉及计算机、道路运输、自动化、通信、机电设备、机械设计制造、医学技术、语言等270余个军民通用专业。
招收具体专业见本文末,也可登录“全国征兵网”查询,或者关注并进入河南省人民政府征兵办公室微信公众号“河南征兵”(微信号:henanzhengbing),点击下方“联系征办”进入“招收士官专业”查询。
时间安排
网上报名时间自5月15日开始,8月15日截止,国防部征兵办公室将依据7月1日全国报名情况,研究制定各省(自治区、直辖市)具体招收专业和计划,希望广大应征青年尽量在6月30日前完成网上报名。
基本条件
1.身高160cm以上;
2.右眼裸眼视力4.6以上,左眼裸眼视力4.5以上;
3.体重不超过标准体重(标准体重kg=身高cm-110)的30%,不低于标准体重的15%;
4.有下列情况之一者建议不要报名:①面颈部文身或者瘢痕长径超过3cm的,带有淫秽、暴力和非法组织标志等文身的;②有违法犯罪记录的;③有严重生理缺陷或严重残疾的;④患有精神类疾病、艾滋病及其病毒携带者、恶性肿瘤、神经系统疾病等严重疾病的。
具体标准条件以《应征公民体格检查标准》和《征兵政治考核工作规定》及有关规定为准。请关注并进入微信公众号“河南征兵”,点击左下方“政策法规”进入“条件标准”查看。
报名方法
报名有两种方式:一种是登录“全国征兵网”(网址:http://www.gfbzb.gov.cn)。
另一种是,关注并进入微信公众号“河南征兵”点击下方“我要报名”,按要求真实、完整填写基本信息。
注意事项
1.今年直招士官体检工作从8月1日开始,招收工作于9月30日结束。具体时间安排,请咨询应征地县级以上征兵办公室。各市、县(市、区)征兵办公室和高校征兵工作站电话,请关注并进入微信公众号“河南征兵”点击下方“联系征办”查询;
2.完成网上报名后,请密切关注网上审核结论,跟踪掌握应征报名进展情况,保持通信联络顺畅,根据应征地征兵办公室通知要求参加应征。
3.因应征地招收士官专业和计划限制,未能被确定为直招士官送检对象的,还可以根据应征地征兵办公室安排参加义务兵征集。
政策解答
1.什么是直招士官?与义务兵有何区别?
直接从非军事部门招收士官(简称直招士官),是指根据《兵役法》《征兵工作条例》以及有关规定,直接招收普通高等学校毕业生入伍,作为志愿兵役制士兵到部队服现役。
我军现役士兵按兵役性质分为义务兵役制士兵和志愿兵役制士兵。义务兵役制士兵称为义务兵,志愿兵役制士兵称为士官。士官属于士兵军衔序列,但不同于义务兵役制士兵,是士兵中的骨干。士官按照军衔等级分为初级士官、中级士官、高级士官,并实行分级服现役制度,分级服现役年限为:初级士官最高6年,中级士官最高8年,高级士官可以服现役14年以上。义务兵服现役的期限为2年,按照军衔等级分为上等兵、列兵。
义务兵实行供给制,发给津贴,士官实行工资制和定期增资制度。目前部队面向高校毕业生既招收士官,也招收义务兵,这是两个不同兵役性质的士兵系列。
2.直招士官有何条件要求?
直招士官的对象为普通高等学校应届、往届毕业生,所学专业符合部队需要,未婚,男性年龄不超过24周岁;政治和体格条件,按照征集义务兵有关规定执行。招收的普通高等学校应届毕业生,所在高校和所学专业已开展职业技能鉴定的,应当取得国家颁发的中级以上职业资格证书。
3.如何报名应征直招士官?
直招士官采取网上报名,普通高等学校男性应届毕业生可登录“全国征兵网”查询招收专业,符合专业条件的在进行大学生网上预征报名的同时申请参加直招士官报名。高校所在地县级以上征兵办公室结合开展大学生预征,组织对直招士官报名对象进行初审初检和后续招收工作。报名人员因招收员额限制未被录取的,仍然可以参加义务兵征集。
4.直招士官入伍需要经过哪些程序?
直招士官按照报名登记、体格检查、政治审查、专业审定、批准入伍、签订协议、交接运输的程序办理。
县级以上征兵办公室负责组织对报名人员进行体格检查和政治审查,合格者由县级以上征兵办公室会同学校或者有关部门进行专业审定。对体格检查、政治审查、专业审定合格者,经全面衡量,择优批准服现役,并签订《招收士官协议书》。
5.直招士官入伍手续如何办理?
县级以上征兵办公室负责办理本行政区域内直招士官入伍工作,招收部队和教育、公安、卫生等部门按照职能分工,做好招收士官入伍的相关工作。
6.直招士官入伍后能够分配到相应的专业岗位吗?
招收士官入伍后进行新兵训练和岗前专业培训,岗前专业培训主要进行与所从事专业技能相关的适应性培训,培训结束后,按照专业对口、招用一致的原则,分配到相应的专业技术士官岗位。
7.直招士官入伍后首次授衔的级别如何确定?
直招士官入伍后,由所在部队按照审批权限下达士官任职命令,并授予相应军衔。招收的普通高等学校毕业生,其高中(中职)毕业后在国家规定学制内在校就读的年数视同服现役时间;其中,普通本科毕业生入伍后授予下士军衔,服役满1年后授予中士军衔;高职(专科)毕业生入伍后授予下士军衔,服役满2年后授予中士军衔。
8.直招士官服现役时间有何要求?
直招士官应当至少服现役至首次授衔后高一个军衔的最高服役年限,特殊情况经本人申请和军级以上单位批准,可以安排提前退出现役。
9.直招士官服现役期间可以提拔为干部吗?
直招士官在部队服役期间表现优秀、符合总部有关规定的可以按计划选拔为基层干部。
10.直招士官入伍后如何发放工资和被装?
直招士官入伍后由部队按照新选取士官供应办法和标准统一发放被装,在新兵训练和岗前培训期间,按义务兵新兵标准发放津贴;从下达士官命令的当月起,按照相应的士官工资标准发放工资。
11.直招士官入伍后享受学费补偿代偿政策吗?
直招士官入伍后,作为志愿兵役制士兵在部队服现役,按照相应的士官工资标准发放工资,享受国家资助政策。
12.直招士官退役后如何安置?
直招士官符合退休、转业或者复员条件的,按照国家有关规定分别作退休、转业或者复员安置;符合退休或者转业条件,本人要求复员经批准也可以作复员安置。符合转业条件以转业方式退出现役的、符合退休或者转业条件以复员方式退出现役的,由入伍时常住户口所在地县(市、区)或者上一级政府接收、安置,也可以由其父母、配偶或者配偶父母常住户口所在地县(市、区)政府接收、安置;其他以复员方式退出现役以及因故不能以退休、转业或者复员方式退出现役的,由入伍时或者父母常住户口所在地县(市、区)政府接收。
13.直招士官入伍后其家庭享受军属待遇吗?
被批准服现役的招收对象,由县(市、区)征兵办公室发给《应征公民入伍通知书》,其家庭凭《应征公民入伍通知书》在当地享受军属待遇。
14.直招士官的高校毕业生如何申请学费补偿和国家助学贷款代偿?
答:具体申请程序如下:
① 直招士官的高校学生可在入伍时登录“全国征兵网”,在首页点击“直招士官报名”,完成用户注册并登录报名页面(已经注册的学生直接登录),点击左侧栏“直接招收士官”或“定向培养士官”按钮进入并填报相关信息后,直接打印《直接招收为士官的高校学生学费补偿国家助学贷款代偿申请表》(一式两份,以下简称《申请表》)并邮寄给学校学生资助管理部门,向原就读高校的学生资助管理部门提出申请。在校期间获得国家助学贷款的学生,需同时提供《国家助学贷款借款合同》复印件和本人签字的一次性偿还贷款计划书。
② 学校相关部门收到《申请表》后,对《申请表》中学生的资助资格、标准、金额(如有生源地信用助学贷款,学校应联系贷款经办银行或贷款经办地县级学生资助管理机构确认贷款金额)等相关信息审核无误后,对《申请表》加盖公章,一份留存,一份返还学生本人或其委托人。
③ 学生本人或其委托人将《申请表》交至入伍所在地县级人民政府征兵办公室(以下简称“县级征兵办”)。县级征兵办核实入伍情况后,对《申请表》加盖公章并返还学生本人或委托人。
④ 学生本人或其委托人将《申请表》原件和入伍通知书(因故丢失的可向入伍地县级征兵办补办)复印件,寄送至原就读高校学生资助管理部门。
⑤ 原就读高校学生资助管理部门在收到学生或委托人寄送的加盖学生入伍地县级征兵办公章《申请表》和《入伍通知书》复印件后,对各项内容进行复核,符合条件的,按规定向学生进行学费补偿或国家助学贷款代偿。
15.在校期间学校已经免除其学费的学生,还能享受国家资助政策吗?
答:在校期间已免除全部学费的学生不享受这一资助;减免部分学费的学生,按减免后实际缴纳的学费进行学费补偿。
16.如果大学期间只有一部分学费是通过申请国家助学贷款解决的,应该申请学费补偿还是国家助学贷款代偿?
答:学生可根据实际情况,按照就高的原则选择申请学费补偿或贷款代偿。例如,大学四年期间申请了两年的国家助学贷款,每年6000元,共计12000元;大学四年的学费每年5000元,共计20000元。如果申请学费补偿,可以获得20000元资助,但学校要根据“获学费补偿学生在校期间获得国家助学贷款的,补偿资金必须首先用于偿还国家助学贷款”的规定,先将资金用于偿还12000元国家助学贷款,剩余的8000元退还学生。如果申请国家助学贷款代偿,可以获得12000元资助,用于偿还国家助学贷款。
17.在办理国家助学贷款代偿时,利息如何计算?
答:国家助学贷款代偿金额,按学生实际获得的国家助学贷款本息之和进行计算(利息起止时间为从个人计息开始到贷款全部偿还之前),但不得超出本专科生每人每年最高8000元、研究生每人每年最高12000元的上限。
18.专升本、本硕连读、中职高职连读的毕业生直招士官如何享受资助?
答:专升本、本硕连读的毕业生直招士官,学费补偿或国家助学贷款代偿的年限,分别按照完成本科、硕士学习任务规定的学习时间计算,即只补偿或代偿本科、硕士学习阶段的学费或贷款;中职高职连读的毕业生直招士官,补偿或代偿高职学习阶段的学费或贷款。
19.因个人原因被部队退回的学生,已获补偿、代偿的经费要被收回吗?
答:因本人思想原因、故意隐瞒病史或弄虚作假、违法犯罪等行为造成退兵的,原就读高校取消其受助资格。各省(区、市)人民政府征兵办公室在接收退兵后将被退回学生的姓名、就读高校、退兵原因等情况逐级上报至国防部征兵办公室,并按照学生原就读高校的隶属关系,通报同级教育行政部门。已补偿的学费或代偿的国家助学贷款资金,由学生退回安置地县级人民政府征兵办公室会同教育行政部门收回。
政策咨询
1.电话咨询:各市、县(市、区)征兵办公室和高校征兵工作站电话,请关注并进入微信公众号“河南征兵”点击下方“联系征办”查询;
2.现场咨询:县级以上人民政府征兵办公室;
3.微信咨询:微信公众号“河南征兵”;
4.网上咨询:全国征兵网。
直招士官专业目录






